当前位置: 首页 资讯攻略
编辑推荐
资讯攻略
口袋妖怪火红尼多王在哪抓
分类:游戏攻略 时间:2026-03-10
尼多王作为毒与地面双属性的强力宝可梦,无法通过野外直接捕捉获得,必须通过捕捉其初始形态并完成特定的进化流程来获取。玩家需要培育的起点是尼多朗,它是进化为尼多王的雄性个体。尼多朗主要出现在游戏早期的22号道路和2号道路的草丛中,是较为常见的宝
光遇找完先祖后怎么献祭
分类:游戏攻略 时间:2026-03-10
最关键的准备工作就是收集足够多的光之翼。因为献祭的本质就是把你拥有的光之翼送给石像,你拥有的光翼越多,能点亮的石像就越多,最终能得到的升华蜡烛也就越多。建议你至少收集20个光之翼再考虑去暴风眼,这样才有足够的本钱去兑换奖励。在出发前最好也检
少年三国志107级开启什么
分类:游戏攻略 时间:2026-03-10
角色达到107级意味着进入了一个专注于顶级装备锻造与属性突破的深度养成阶段,这一等级的核心开启内容围绕着107级装备的系统性升级与强化展开。玩家需要系统性地了解该级别装备的基础属性、获取与合成途径、以及后续的强化精炼逻辑,这是战力实现跨越式
深空之眼冥王怎么养
分类:游戏攻略 时间:2026-03-10
冥王是风属性的近战输出角色,其强度核心在于独特的冥府审判变身机制,她主要通过变身状态进行持续输出,其输出能力很大程度上依赖奥义大招的释放。玩冥王的核心思路是围绕奥义充能与印记消耗,构建高效的循环,让强大的变身状态覆盖更多战斗时间。培养冥王首
王者荣耀安琪拉怎么玩
分类:游戏攻略 时间:2026-03-10
安琪拉的核心玩法围绕其被动灼烧机制与高爆发特性展开,驾驭这位英雄的关键在于理解技能联动与战场时机。她的被动技能咒术火焰使技能命中后会附加灼烧效果,该效果最高可叠加至十层,这是安琪拉能够瞬间融化敌方坦克的根本原因。其技能组合以二技能混沌火种为
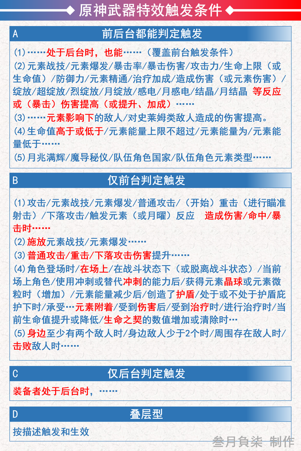
原神月之五版本武器特效触发条件
分类:游戏攻略 时间:2026-03-10
原神月之五版本中,新武器特效触发条件多样。如双手剑“狼的武功歌”,需普攻、元素战技或重击命中敌人叠层触发增伤,队伍有“魔导·秘仪”效果时还能提升暴伤。了解这些触发条件,能助你合理搭配角色与武器,在战斗中发挥最大威力。 原神月之五版本武器特效
率土之滨xp郭皇后怎么搭配
分类:游戏攻略 时间:2026-03-10
阵容搭配的核心在于深刻理解武将特性、技能联动与战场定位的有机结合,构建具备持续作战能力与战术针对性的队伍。XP郭皇后作为魏阵营的五星武将,其核心定位是辅助,她的价值主要依赖于其自带战法文德椒房。该战法为指挥类型,效果是在战斗中,郭皇后每回合
英雄无敌5如何分割部队
分类:游戏攻略 时间:2026-03-10
掌握分割部队的操作是实施精细战术的基础。这项功能的实现方法十分明确:你需要按住键盘上的Shift键,同时使用鼠标左键点击并拖动你想要分割的部队,将其移动到战场上或英雄队伍界面中的一个空白格子即可。在此过程中,一个关键的细节是,务必将鼠标指针
无期迷途0锁黛伦好用吗
分类:游戏攻略 时间:2026-03-10
0锁黛伦非常好用,是强度极高的物理输出角色。作为狂级禁闭者,她在0枷锁状态下就拥有完整的核心机制与可观的伤害能力,完全能够胜任主C职责,无论是开荒推图还是攻略高难副本都有出色表现,是玩家获取后值得优先投入资源培养的强力角色。她的必杀技能电影
星露谷物语八星后送什么
分类:游戏攻略 时间:2026-03-10
与可结婚角色的好感度达到八星标志着关系进入了新阶段,普通的赠送礼物将不再能提升好感度。必须前往皮埃尔的杂货店购买特殊的花束,这是突破八星好感度限制的唯一常规道具。花束的价格为200金,它不属于每周两次的礼物赠送次数限制,可以稳定地增加目标角